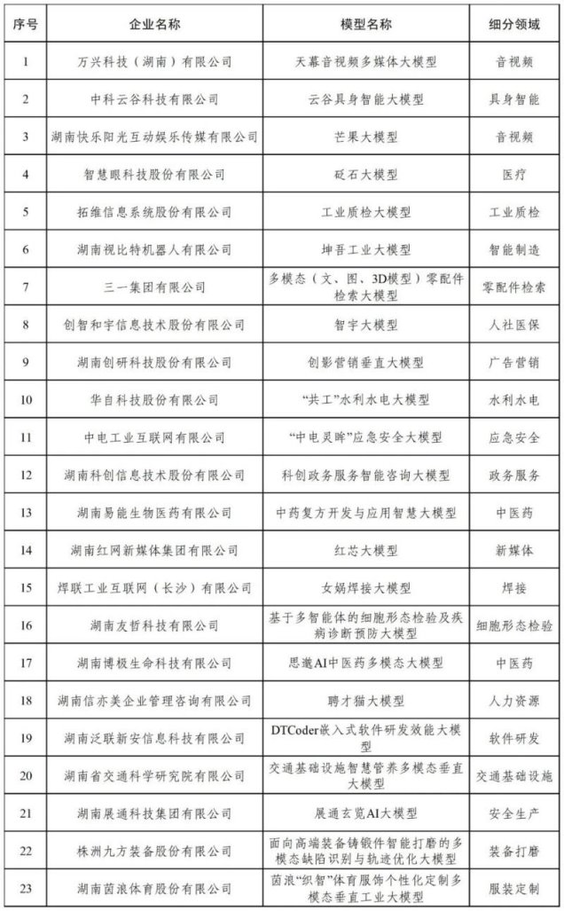
日前,湖南省工业和信息化厅首次公布了2025年度湖南省人工智能大模型拟认定名单,23家上榜企业中有21家来自长沙。
人工智能大模型正在加速赋能千行百业。为加快我省人工智能大模型研发和应用,湖南省去年底公布了《湖南省人工智能大模型认定管理办法》(以下简称《办法》),明确“人工智能大模型”是指基于深度学习等技术研发,具有大规模参数、大规模训练数据和强大计算能力,能够生成文本、图像、音频、视频等内容,或提供特定领域智能服务,已实际部署应用并取得较好成效的通用大模型、垂直领域大模型产品。认定范围包括基础通用大模型、垂直领域大模型。
长沙本次上榜企业中,涉及的细分领域包括音视频、具身智能、医疗、智能制造、应急安全、政务服务、中医药、新媒体等众多领域,在行业中具有良好的引领作用和先进性。如中联重科旗下的中科云谷研发的云谷具身智能大模型,被视为人工智能在工业领域的重要发展方向之一,作为人工智能工业互联网平台的核心组成部分,它集成企业内各类设备、运行与管理数据,为经营决策和机器人智能化提供数据支持,为复杂工业场景提供智能解决方案。
根据《办法》规定,湖南省人工智能大模型每年认定一次,经认定的湖南省人工智能大模型,将按有关政策规定给予应用推广、资金奖励等多种形式的政策扶持,确保模型建设取得实效。(全媒体记者 周斌)

2025年度湖南省人工智能大模型拟认定名单
访谈
更多护航视频监控网络安全 做物联网安全的守护者 ——专访天防安全总经理段伟恒
在万物互联时代,网络安全的重要性日益凸显,尤其在快速发展的城市建设中,搭建的巨大物联网络对其安全保障…
做行业赋能者 HID迎接数字化浪潮新机遇 破解新挑战
今年3月份,全球可信身份解决方案提供商HID发布了最新的《安防行业现状报告》(以下简称“报告”),该报告…
数字化浪潮下,安防厂商如何满足行业客户的定制化需求?
回顾近两年,受疫情因素影响,包括安防在内的诸多行业领域都遭受了来自市场 “不确定性”因素的冲击,市场…